(通讯员 杨祚)近日,学校awc777万象城娱乐官网王忠良教授团队青年教师杨祚在声动力治疗领域取得突破性进展,开发了一种可编程“细菌架构师”——基于工程化益生菌的5-ALA供应系统(SPEC5),为肿瘤特异性声动力免疫治疗制作声敏剂。相关成果以《Programmable Bacterial Architects Crafting Sonosensitizers for Tumor-Specific Sonodynamic Immunotherapy》为题,发表于材料科学顶级期刊《Advanced Materials》,王忠良教授为论文通讯作者,青年教师杨祚和硕士生焦志平为共同第一作者。

声动力疗法(SDT)是一种利用超声激活声敏剂选择性破坏肿瘤的非侵入性癌症治疗方法,相较光动力疗法具有更深的组织穿透力,可有效诱导免疫原性细胞死亡(ICD),激活抗肿瘤免疫反应。然而,SDT的临床应用受限于声敏剂的肿瘤特异性差和肿瘤内积累不足,导致疗效不佳和脱靶效应。王忠良团队设计了一种基于工程化益生菌的5-ALA供应系统(SPEC5),通过合成生物学优化大肠杆菌的5-ALA生物合成路径,并利用肿瘤细胞膜伪装增强肿瘤靶向性和免疫逃避。SPECS在肿瘤微环境(TME)中选择性定植,持续合成5-ALA,促进肿瘤细胞内PpIX原位生成,从而实现高效SDT并诱导抗肿瘤免疫反应。研究内容包括SPEC5的构建与优化、体外和体内SDT效果验证、肿瘤微环境免疫重塑机制探索,以及系统安全性和生物稳定性的评估,旨在为精准肿瘤治疗提供创新策略。这项研究为声动力治疗提供了一种新颖的肿瘤特异性声敏化剂供应策略,并有望革新基于5-ALA的肿瘤靶向SDT的范式。

基于可编程细菌的声敏剂生物合成工厂的示意图

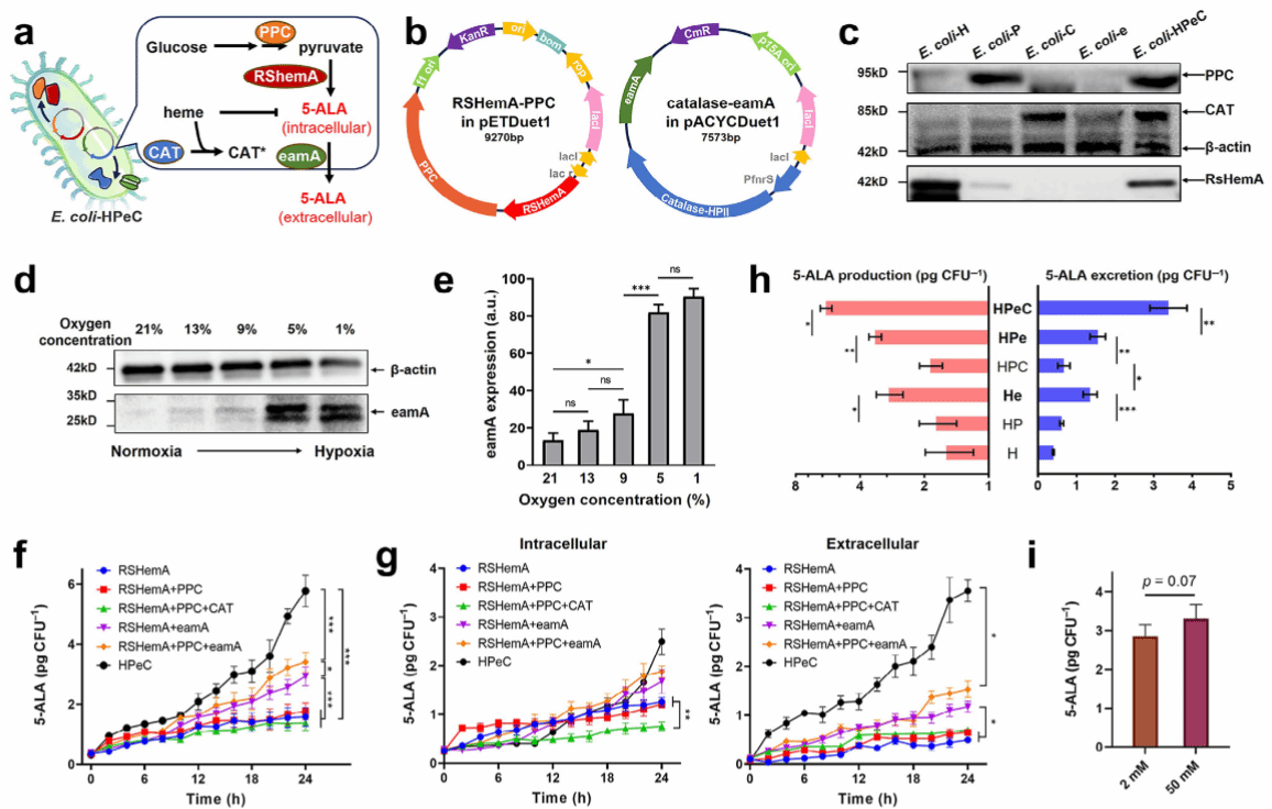
大肠杆菌中微生物合成5-ALA的优化

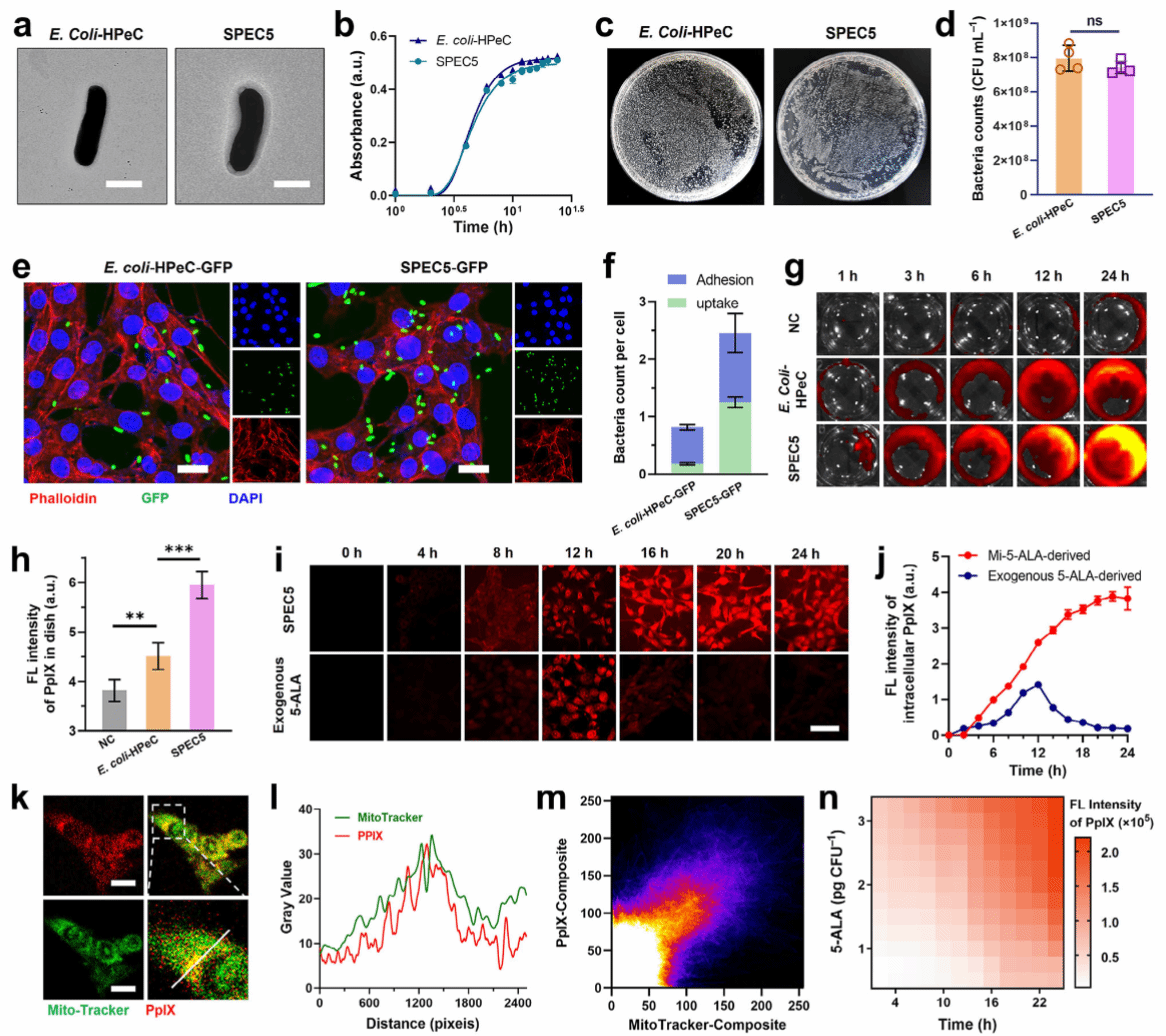
微生物合成的5-ALA促进肿瘤细胞内强效原卟啉IX原位合成

基于SPEC5的SDT重塑免疫抑制微环境并促进免疫治疗
团队开发的SPEC5系统,是一种通过基因回路优化和同源肿瘤细胞膜伪装设计的工程细菌平台,实现了高效且精准的肿瘤选择性声敏剂供应。研究结果表明,工程菌在低氧肿瘤微环境刺激下,利用优化的5-ALA生物合成途径,通过持续高效分泌5-ALA,诱导肿瘤细胞内特异性原卟啉IX(PpIX)的原位合成。活菌在免疫特权的肿瘤组织中长期定植,保证了声敏剂合成的持久性;同源肿瘤细胞膜伪装促进细胞内感染,确保靶向特异性;低氧响应设计进一步提升了供应的精准度。由此,SPEC5系统为实现高效、精准且持久的声敏剂供应提供了新策略,展现出肿瘤选择性声动力治疗的广阔应用前景。团队的研究强调了活细菌治疗在声敏剂生产中实现高效、精准和持久性的优势。
尽管面临PpIX体外扩散和长期安全性等挑战,该方法为肿瘤靶向SDT和免疫治疗提供了变革性平台,为推进精准细菌治疗的发展及SDT优化提供了重要基础。未来,通过进一步优化生物安全性设计和给药模式,完善PpIX胞内滞留或胞外调节机制,SPEC5有望成为声动力免疫治疗领域的重要工具,为肿瘤患者的高效治疗提供帮助。
原文链接:
Z. Yang, Z. Jiao, Z. Chen, C. Qiao, C. Huang, L. Wang, Z. Rao, R. Zhang, Z. Wang, Programmable Bacterial Architects Crafting Sonosensitizers for Tumor-Specific Sonodynamic Immunotherapy. Adv. Mater. 2025, 202504206. https://doi.org/10.1002/adma.202504206