第四届植物次生代谢论坛
为了展示我国植物次生代谢方面的最新研究进展,探索和提高植物次生代谢物质资源的可持续开发和利用,由浙江省植物学会青年工作委员会、陕西省植物学会药用植物专业委员会、植物次生代谢虚拟教研室等单位共同主办,浙江理工大学绍兴生物医药研究院、浙江理工大学、艾弗森贝博ballbet官网等单位共同承办的“第四届植物次生代谢论坛”将于12月9日-10日在线上举办。
一、论坛主题:植物次生代谢与药食同源
本次论坛包括5个分论坛,分别为:
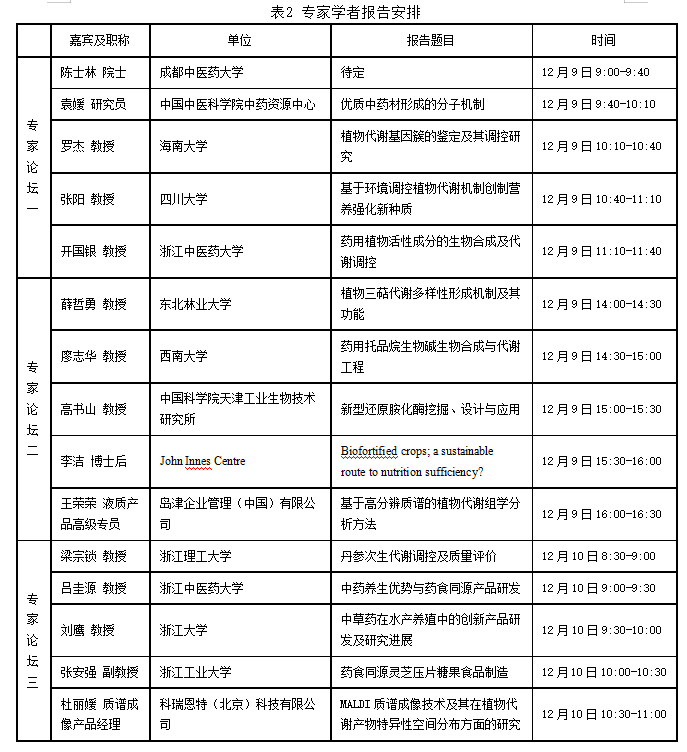
论坛一:植物次生代谢调控(12月9日8:30开幕式)
论坛二:植物次生产物合成生物学(12月9日14:00)
论坛三:研究生专场报告会1(12月9日晚上18:30)
论坛四:药食同源与创新产品开发(12月10日8:30)
论坛五:研究生专场报告会2(12月10日14:00)
二、报告日程安排

![A0W3IHDR}_8OAF]}QVBV6{4.png](/images/202312/3bf14c2262574dbaa93dae3b7d735970.jpg)

三、报名方式
1、注册方式
本次大会为线上会议,参会人员免注册费,免费观看直播,但需扫描以下二维码完成注册登记。

2、参会方式
本次线上会议有3个平台同时进行直播,分别为植物次生代谢论坛直播(哔哩哔哩bilibili)、蔻享学术直播及科研云直播平台,请扫码或点击网址链接在线观看直播,请记得观看前完成注册登记。

☆植物次生代谢论坛直播链接: https://live.bilibili.com/27166649
☆植物次生代谢论坛视频回放链接:https://space.bilibili.com/1184715139
☆蔻享学术直播链接: https://www.koushare.com/topicIndex/i/CSDX2023
☆科研云直播链接: https://live.bilibili.com/22267634
四、主办、承办及协办单位
1、主办单位:
浙江省植物学会青年工作委员会
陕西省植物学会药用植物专业委员会
植物次生代谢虚拟教研室
哈尔滨德强会议服务有限公司
哈尔滨邦富普科技有限公司
2、承办单位:
浙江理工大学绍兴生物医药研究院
浙江理工大学
艾弗森贝博ballbet官网
东北林业大学
陕西师范大学
海军军医大学
西南科技大学
上海中医药大学
西南大学
东北师范大学
北京大学
华南农业大学
浙江省植物次生代谢调控重点实验室
药食同源保健食品开发技术浙江省工程研究中心
艾弗森贝博ballbet官网安康市中药材试验示范站
陕西省天然产物化学生物学重点实验室
植物天然活性物质利用国家创新联盟
药用资源与天然药物化学教育部重点实验室
黑龙江省植物天然活性物质合成和利用重点实验室
亚热带农业生物资源保护与利用国家重点实验室
3、协办单位:
杭州三合创新科技有限公司、
宁波易中禾药用植物研究院有限公司
岛津企业管理(中国)有限公司
科瑞恩特(北京)科技有限公司
安捷伦科技(中国)有限公司
安徽蔻享数字科技有限公司
科研云